проверка компаний России и китая

Используйте один сервис "Контур.Фокус" для проверки контрагентов из РФ и КНР


подробнее

"КОНТУР.ФОКУС" - ВЕБ-СЕРВИС 

БЫСТРОЙ ПРОВЕРКИ КОНТРАГЕНТОВ

Сервис "Контур.Фокус" - эффективная система быстрой проверки, оценки
и мониторинга компаний. 
Профессиональная онлайн проверка компаний России, базовая проверка компаний
Беларуси 
и Казахстана.
Возможность проверки контрагентов из 168 стран мира и получения бизнес-справок.

Проводите с "Контур.Фокусом" проверку предприятий, получайте актуальную и достоверную информацию, находите связанные компании, анализируйте финансовое состояние,
осуществляйте мониторинг контрагентов.
"Контур.Фокус" - продукт АО "СКБ Контур", одного из ведущих российских разработчиков
веб-сервисов для бухгалтерии и бизнеса.

≈25 000
компаний используют    "Контур.Фокус"

опыт

АО "СКБ Контур" — один из первых разработчиков программного обеспечения в РФ. С 1988 г. компания создает продукты для бизнеса. 
10-е место в рейтинге Forbes «30 самых дорогих компаний Рунета» по итогам 2024 г.

качество

Сервис "Контур.Фокус" ежедневно аккумулирует данные из более, чем 30 источников,  осуществляет их обработку и предоставление аналитической, финансовой и другой важнейшей информации о контрагентах.

рЕПУТАЦИЯ

По данным рейтинга RAEX  веб-сервис "Контур.Фокус" занимает 2-е место в России среди лидеров информационно-аналитических систем для бизнеса.

Доверие

Более 20 000 компаний в России, Беларуси, других странах мира выбирают веб-сервис "Контур.Фокус" для снижения бизнес-рисков и проверки контрагентов.


ВОЗМОЖНОСТИ "КОНТУР.ФОКУСA"


Полные и актуальные данные о компаниях России
- более 50 источников информации
- ежечасное и ежедневное обновление данных

Автоматизация проверки компаний России
- индикаторы риска сотрудничества
- экспресс-отчет о каждой компании 

Наблюдение за контрагентами России
- 1 000 компаний в системе автоматического наблюдения
- постоянный контроль важных изменений в интересующих компаниях

 Аналитические инструменты
- аналитика арбитражных дел РФ
- аналитика связей компаний РФ
- детальный финансовый анализ, рейтинг и статистическая оценка компаний РФ


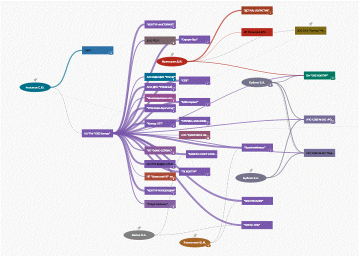
"Контур.Фокус" за секунды анализирует российских контрагентов и находит все связанные (аффилированные) компании. Более того, детальную структуру связей контрагента с другими компаниями сервис отображает в виде наглядной и удобной графической модели.
Сервис покажет связи контрагента и степень надежности всей группы компаний. Контур.Фокус оповестит об отсутствии активности компаний в группе, арбитраже, банкротствах, отрицательных экономических показателях.
Выявление связей контрагента с другими юридическими лицами снизит риск сотрудничества с фирмами-однодневками и мошенническими структурами, которые работают через дочерние или новые компании. 


Бухгалтерская отчетность российских компаний и их автоматический анализ помогут быстро и профессионально оценить финансовое состояние вашего контрагента.
Данные из бухгалтерских форм - представлены в сервисе в таблицах и удобных интерактивных графиках.
Финансовый анализ - детальный аналитический документ, подготовленный сервисом. Содержит оценку финансового состояния вашего контрагента, эффективности его деятельности, выводы и графические приложения.
Статистическая оценка отчетности - показатель вероятности процедуры банкротства компании в течение года. Контур.Фокус осуществляет скоринговую оценку состояния компании, анализируя не только показатели ее бухгалтерской отчетности, но и состояние отрасли.
Экспертный рейтинг отчетности – комплексная оценка финансового положения контрагента. Сервисом используется методика экспертной усредненной оценки финансового положения компаний с учетом отрасли. 


Сервис "Контур.Фокус" помогает быстро проанализировать всю информацию о российском контрагенте, максимально автоматизируя этот процесс. Существенно сокращаются ваши усилия по обработке и обобщению больших массивов данных о контрагентах из Российской Федерации.
Маркеры автоматической проверки - сервис автоматически выполняет проверку компаний по заданным критериям, которые пользователь может выбирать самостоятельно.
Экспресс-отчет о контрагенте – готовый документ, предоставляемый "Контур.Фокусом" по каждой российской компании. При его формировании сервис анализирует десятки факторов и параметров в отношении вашего контрагента, обобщает их и формулирует выводы о деятельности компании, а также выдает рекомендации по снижению рисков при сотрудничестве. 


Все арбитражные дела из картотеки Верховного суда России с 2010 года присутствуют в "Контур.Фокусе" и обновляются ежедневно.
Удобные фильтры сервиса сортируют арбитражные дела по нескольким критериям. Данные также отражаются на понятном, хорошо воспринимаемом графике.
Сервис проведет анализ арбитражных дел и поможет вам объективно оценить контрагента.
Данные о российских судах общей юрисдикции отражаются с глубиной в три года. Это споры с участием вашего контрагента по трудовым отношениям, компенсации вреда, взысканиям задолженностей по займам и кредитам, имущественные споры.
Сведения об исполнительных производствах предоставляются Федеральной службой судебных приставов РФ и обновляются ежедневно. Сервис поможет проанализировать эту информацию, покажет текущие долги компании, а также их характер. 


Сервис "Контур.Фокус" дает возможность базовой проверки компаний Беларуси и Казахстана.
Наполняемость данными по этим странам меньше, чем по российским компаниям, что обусловлено немногочисленными национальными источниками. Тем не менее, основная информация о компаниях размещена и постоянно обновляется в сервисе: регистрационные данные, текущий статус, сфера деятельности, изменения регистрационных данных, лицензии, сертификаты и декларации, контракты, проверки, особые реестры, задолженности по налогам и сборам, товарные знаки и др.
Дополнительные данные о белорусских и казахских компаниях (финансовую отчетность, выписки из гос.регистров) можно получить за дополнительную плату в рамках опции "Расширенные сведения".

Расскажем о сервисе "Контур.Фокус"
за три минуты
________________________________________________________________________________


попробовать "Контур.Фокус" бесплатно

тарифы и заказ

тариф

"Премиум"

Профессиональная проверка компаний России.
 Базовая проверка компаний Беларуси и Казахстана.

2 195 BYN
12 месяцев

заказать

тариф

"Премиум+"

Профессиональная проверка компаний России.
Базовая проверка компаний
Беларуси и Казахстана.
Проверка иностранных компаний.

2 415 BYN
12 месяцев

заказать

тариф

"Максимум"

Профессиональная проверка компаний России.
Базовая проверка компаний
Беларуси и Казахстана.
 Поиск клиентов в России, Казахстане.

3 235 BYN
12 месяцев

заказать

тариф

"Максимум+"

Профессиональная проверка компаний России.
Базовая проверка компаний
Беларуси и Казахстана.
Проверка иностранных компаний.
Поиск клиентов в России, Казахстане.

3 455 BYN
12 месяцев

заказать
попробовать "Контур.Фокус" бесплатно
Заявка на подключение

ДЕМО-ДОСТУП В "КОНТУР.ФОКУС"

Бесплатный демо-доступ поможет оценить возможности "Контур.Фокуса".
Отправьте заявку и получите доступ к сервису на 48 часов. Мы свяжемся с Вами в течение 15 минут.

CRM-форма появится здесь


отзывы о "Контур.фокусе"

компании БЕЛАРУСИ доверяют "Контур.Фокусу"